您好!欢迎广州市人民印刷厂股份有限公司!

收藏本站   |   联系人印股份   |   在线留言   |   网站地图

70余年专业印刷公司
安全防伪印刷一站式整体解决方案服务商

全国服务热线:

020-31214136   13672495594

在线咨询
  • 工作时间
  • 周一 至 周五 9:00 - 17:30
  • 联系方式
  • 客服热线 13672495594
  • 客服热线 020-31214136
  • 邮箱 1052898221@qq.com

"在线客服"组件已添加

双击此处编辑组件

热门关键词:  数码印刷    证书印刷    防伪设计服务   防伪印刷公司    防伪方案

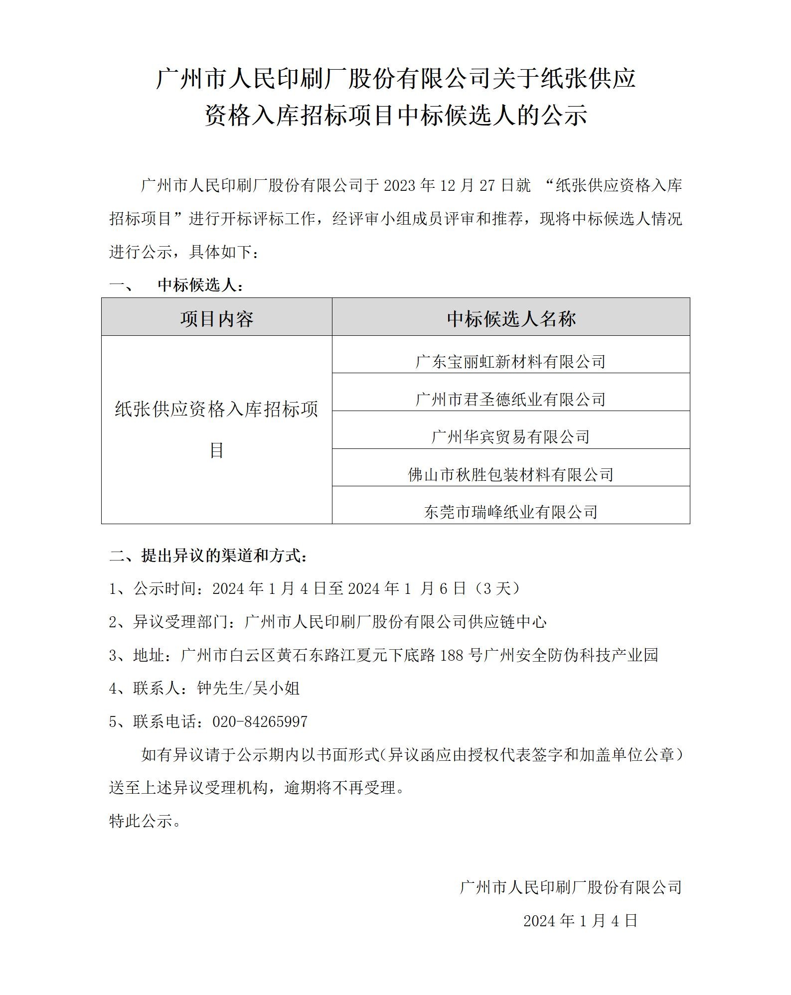
广州市人民印刷厂股份有限公司关于纸张供应资格入库招标项目中标候选人的公示

来源: 本站 作者: administrator 发布时间: 2024-01-04 16:16:13 浏览次数: 1032

广州市人民印刷厂股份有限公司关于纸张供应资格入库招标项目中标候选人的公示

服务热线:020-31214136

传真号码:020-31214136

邮箱:1052898221@qq.com

地址:广州市白云区黄石路江夏村元下底路188号自编8号

最新资讯

[人印资讯] 强党性、守党纪、学条例、税企共建绘新篇 --- 国家税务总局广州市海珠区税务局征收管理科党支部、 国家税务总局广州市海珠区税务局信息中心党支部、 广州市人民印刷厂股份有限公司包装印刷党支部“联学联建联创”

2024-08-07

为了加深税企之间业务和党建互访合作,增强基层党组织之间结对联建核心引领作用。

查看详情

[人印资讯] 恭贺新春,开工大吉——人印股份开展新春开工团拜活动

2024-02-26

恭贺新春,开工大吉——人印股份开展新春开工团拜活动

查看详情

[人印资讯] 提高技能素质、争做岗位能手 --人印股份工会开展劳动技能竞赛

2024-02-26

提高技能素质、争做岗位能手 --人印股份工会开展劳动技能竞赛

查看详情

[人印动态] 广州市人民印刷厂股份有限公司关于纸张供应资格入库招标项目中标候选人的公示

2024-01-04

广州市人民印刷厂股份有限公司关于纸张供应资格入库招标项目中标候选人的公示

查看详情

[人印动态] 广州市人民印刷厂股份有限公司印刷产品加工年度合作资格项目中标候选人公示

2024-01-04

广州市人民印刷厂股份有限公司印刷产品加工年度合作资格项目中标候选人公示

查看详情

[人印动态] 广州市人民印刷厂股份有限公司 2024年度印刷产品加工合作项目招标公告

2023-12-11

广州市人民印刷厂股份有限公司 2024年度印刷产品加工合作项目招标公告

查看详情

[人印动态] 广州市人民印刷厂股份有限公司纸张供应资格入库招标公告

2023-12-11

广州市人民印刷厂股份有限公司纸张供应资格入库招标公告

查看详情

[人印资讯] 人印股份创新工作室被广州市总工会评为2022年优秀创新工作室

2023-10-10

近日,广州市总工会举办的羊城工匠培育行动成果展开幕式上发布了“2022年劳模和工匠人才创新工作室”考核优秀的创新工作室名单,其中,人印股份创新工作室从广州市220余家创新工作室中脱颖而出,入选成为十家“2022年优秀创新工作室”之一。

查看详情

[人印资讯] 人印股份被评为广州市涉挥发性有机物A级企业

2023-05-23

人印股份被评为广州市涉挥发性有机物A级企业

查看详情

[人印动态] 广州市人民印刷厂股份有限公司旧设备转让公告

2023-02-02

广州市人民印刷厂股份有限公司旧设备转让公告

查看详情